PFAS in Manufacturing: Risks, Regulations, and Alternatives
More attention than ever is being given to PFAS and their impact on the environment. But what are PFAS, what exactly makes them harmful, and how are industrial manufacturers like igus® taking steps to minimize PFAS presence in their products? Read on to find out.

What is PFAS and PTFE?
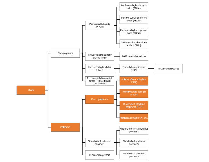
PFAS is an acronym that stands for per- and polyfluoroalkyl substances. It is a group of substances otherwise known as “forever chemicals”. PFAS are used primarily as a way of making products resistant to water, grease, or other stains — think non-stick coating on cookware or waterproof clothing.

PTFE (polytetrafluoroethylene) is a substance that falls under the larger umbrella of PFAS. It’s most well known under the brand name Teflon. PTFE itself is considered non-toxic under 500°F, however this was not always the case. Prior to 2013, the highly toxic substance PFOA (Perfluorooctanoic Acid) was used in the production of PTFE.
PFOA is one of the most well-studied forever chemicals, as well as one of the most toxic. The United States began phasing out the use of PFOA as far back as 2003, and banned it outright in 2014. A worldwide ban (with exceptions for specific countries and industries) on PFOA was established in 2019.
What are forever chemicals?
As mentioned above, PFAS are known as forever chemicals. This is a classification given to PFAS due to the fact that they do not break down in the environment or the human body, instead accumulating over time and causing a variety of health issues. This is due to strong carbon-fluorine bonds that make PFAS chemically stable.
Health impacts linked to PFAS include a reduced immune response to vaccines, certain cancers such as kidney cancer, and reproductive issues, among others. Since PFAS are subject to biomagnification, their concentration increases at each step of the food chain — meaning humans are experiencing much higher concentrations of PFAS than what is found in the environment or in wildlife lower on the food chain, and thus face the greatest risk of health issues stemming from PFAS.

Uses of PFAS
PFAS are extremely common substances, both in the industrial and consumer sectors. Consumer products that resist water, grease, or stains almost certainly use PFAS to achieve those effects.
Other less obvious products like floss, shampoo and body soap, and even wall paint and sticky notes all have been found to contain PFAS. PFAS are so prevalent, they’ve even been found in rainwater at levels above what is considered safe by environmental agencies.
In industrial settings, lubricants are a major source of PFAS due to the various benefits PFAS offer, such as resistance to extreme temperatures and weather influences, the ability to repel water and grease, and a very low coefficient of friction. Lubricants are a commodity in motion applications that don’t utilize dry-running plastics — with an estimated 22.82 billion liters of lubricant used in 2025 — contributing further to the widespread presence of PFAS.

Infographic: Bearing Lubrication Facts
igus® material development
As a manufacturer of plastic components, igus is well aware of the risks that PFAS pose, and has already taken steps to minimize these risks from its own products.
igus develops all of the materials used in its products in-house, making it significantly easier to respond to looming legislation around PFAS. One major step igus has taken is to develop an alternative to PTFE that not only offers a nearly 60% reduction in wear rate, but matches other qualities of PTFE such as temperature stability, load-bearing capacity, and shrinkage behavior.

Developments like this will ensure that should legislation be passed that bans PFAS, igus will be prepared and able to adapt without disruption to customers.
PFAS-tested and PTFE-free polymer products
igus uses the terminology PFAS-tested and PTFE-free to refer to many of its products. But what do these labels mean?
The simpler of the two, PTFE-free, simply means there is no PTFE found within the material’s recipe. Currently, igus certifies 30 unique plastic materials as PTFE-free, though more are being developed each year.

igus uses PFAS-tested to refer to materials that have undergone testing using the SQP M1227 test method, and do not contain any of the 96 PFAS considered critical to health and the environment in amounts greater than 0.1% by mass.
Material statements are available for all PFAS-tested materials igus offers, with detailed breakdowns of the findings of each test. These statements can be found here.
Conclusion
Concerns around PFAS are not going away any time soon, and companies who haven’t already started to adapt and prepare for potential legislation and restrictions are already behind. igus has already made various preparations, including developing PTFE-free and PFAS-testing plastic materials, to ensure customers will not be impacted if restrictions or complete bans are put in place.
